楊琇棻 | 產品專案經理
返回首頁
大型專案 / App
電子支付(外部專案)
2020/10 – 2022/02 | 產品企劃
專案概述
規劃外部委託開發的電子支付系統功能,包含APP與中後台。
工作內容
負責儲值、退款、金融服務申辦需求收集與功能設計。
流程圖、線框搞、功能說明文件產出
確保系統功能符合客戶需求,進行系統整合測試。
具體績效
上線後半年內會員數已突破百萬。
結合超商通路將支付轉換率提高,活躍用戶達7成。
成果展示
需求分析
流程設計
頁面規劃
系統測試
「金融服務申辦」需求確認(節錄部分內容)
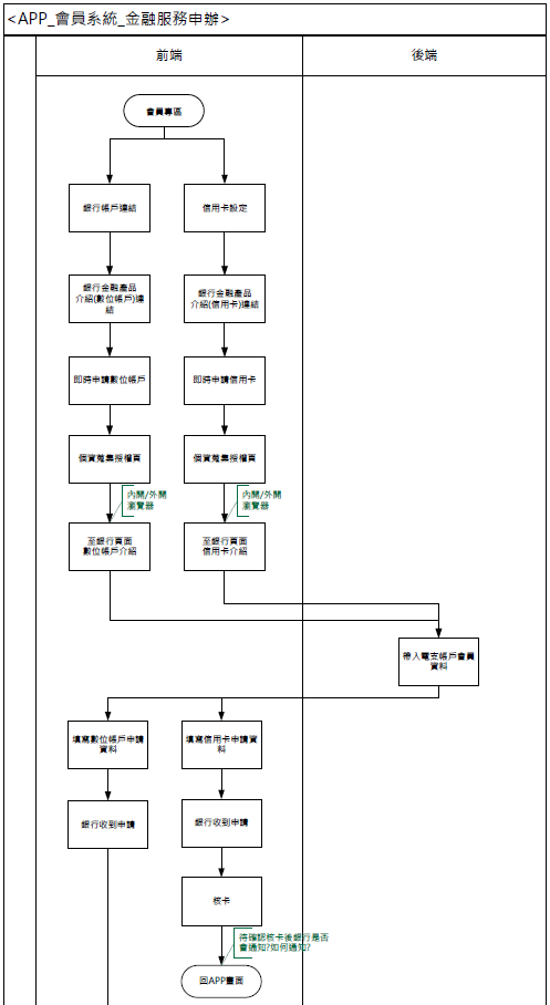
「金融服務申辦」流程設計(節錄部分內容)
「退款功能」頁面規劃(節錄部分內容)
「儲值功能」系統測試(節錄部分內容)
回到專案列表